PG娱乐:446k.com专注真实一手资源,驱动数字化娱乐场景新机遇
主页
关于我们
PG娱乐 介绍
组织架构
PG娱乐 领导
PG娱乐:446k.com专注真实一手资源,驱动数字化娱乐场景新机遇
资质荣誉
发展历程
动态资讯
PG娱乐 要闻
通知公告
子公司动态
PG娱乐 业务
业务版块
科技园区
科技产业
科技新城
融资保障
项目展示
行业动态
党群纪检
党建动态
纪检监察
群团活动
人力资源
人才队伍
人才理念
员工风采
招贤纳士
PG学堂
联系我们
PG娱乐
业务
当前位置:
PG娱乐 业务
>
行业动态
业务版块
融资保障
项目展示
行业动态
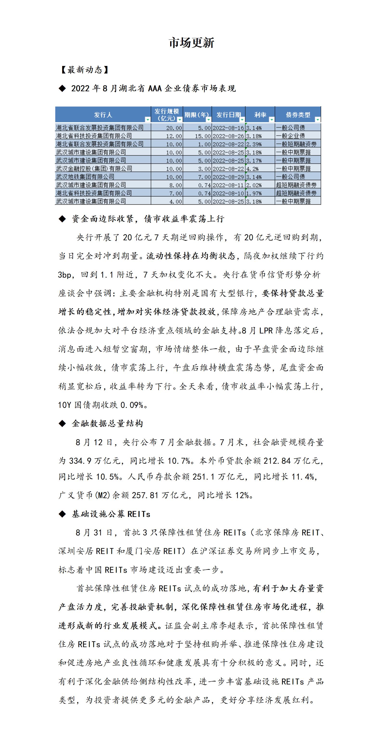
2022年8月债券市场月报——市场更新
2022-09-19 15:09
上一篇
下一篇
PG社区
高管邮箱
返回顶部
给我留言
投递人
*
:
余季生
余季生
曾玉梅
周凡
孙颖
吕宙
邵青
陈世文
您的姓名
*
:
您的手机
*
:
您的邮箱
*
:
所在单位
*
:
所在部门
:
留言内容
*
:
密钥
:
验证码:
看不清换一张
提交